Schnell passiert es, dass man mit einer Eingabe nicht nur die beschriebene Kennzahl für die beschriebenen Datensätze anpassen möchte, sondern auch weitere Kennzahlen für zum Beispiel alle folgenden Monate. Wie dies im Zusammenhang mit der (Delta-)Hybridplanung möglich ist, ohne die Möglichkeit eines Rollbacks zu verlieren, soll dieser Blogbeitrag zeigen.
Einleitung
In Planungsanwendungen kommt es vor, dass mit einer Eingabe auf eine Kennzahl auch andere, abhängige Kennzahlen geändert werden sollen. Diese Anpassungen können mit Hilfe der im Standard vorgesehenen Pre- und PostProcess-Prozeduren der (Delta-)Hybridplanung vorgenommen werden. In diese müssen einige kurze Update- und / oder Insert-Statements eingebaut werden und man kann bei einer Steigerung des Absatzes gleich den Lagerbestand senken. Sofern der Lagerbestand nur in Datensätzen angepasst wurde, in denen auch der Absatz geändert wurde, ist alles in bester Ordnung. Man kann nach Belieben die Eingabe bestätigen und alles wird korrekt angezeigt oder man kann die Eingabe abbrechen und Dank des Rollbacks wird der alte Stand angezeigt. Wird aber im Januar der Absatz erhöht, kann nicht gleichzeitig nur für den Januar der Bestand verringert werden. Die zusätzlich abgesetzten Einheiten sind auch in den Folgemonaten nicht verfügbar, weshalb auch diese angepasst werden müssen. Bei einem Rollback werden hier aber nur die Werte für den Januar zurückgesetzt. Für die restlichen Monate ist im Standard kein Rollback möglich. Jedoch gibt es zwei Möglichkeiten diesen Umstand zu ändern. Diese werden in diesem Blogbeitrag vorgestellt.
Rollback-Prozess
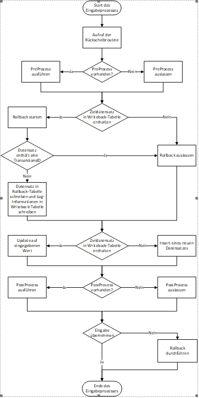
Der Writeback-Prozess zwischen dem Start einer Eingabe und dem Bestätigen bzw. Abbrechen der (Delta-)Hybridplanung ist eine Transaktion. Innerhalb dieser Transaktion geänderte Stände werden in der Rollback-Tabelle gesichert. Was gesichert wird, kann innerhalb einer Transaktion beeinflusst werden. Der Writeback-Prozess kann in gekürzter Form der Abbildung 1 entnommen werden. Hier sind alle für das Rollback-Thema relevanten Schritte aufgeführt.
PreProcess:
Alle Manipulationen der Writeback-Tabelle, die an dieser Stelle vorgenommen werden, können durch ein Ablehnen der Eingabe nicht mehr rückgängig gemacht werden, da die Rollback-Tabelle erst nach diesem Schritt gefüllt wird.
Rollback:
Alle Datensätze der Writeback-Tabelle, für die sich der Wert der Kennzahl ändert, die in DeltaMaster eingegeben wurde, werden in die Rollback-Tabelle geschrieben. Wichtig ist hierbei, dass nur Datensätze berücksichtigt werden, für die sich aufgrund der Dimensionalität Änderungen ergeben. Wird beispielsweise für ein bestimmtes Produkt in einer bestimmten Filiale der Absatz für das Jahr 2019 erhöht, die Periodendimension ist aber auf Monatsebene angebunden, werden bis zu zwölf Datensätze in die Rollbacktabelle geschrieben – für jeden Monat, für den bereits Daten in der Writeback-Tabelle stehen, wird ein Datensatz mit dem Stand vor der Eingabe weggeschrieben.
Wird die Eingabe bestätigt, werden die Einträge aus der Rollback-Tabelle und die Log-Informationen (Locked-Spalte, TransactionID, EntryIDetc.) aus der Writeback-Tabelle gelöscht. Wenn die Abfrage abgebrochen wird, werden die Einträge in der Writeback-Tabelle, die auf Locked gesetzt sind und die TransaktionsID der abgebrochenen Transaktion enthalten, gelöscht. Anschließend werden die Datensätze der Rollback-Tabelle wieder in die Writeback-Tabelle geschrieben. Somit wurde der Stand, der vor der Eingabe vorlag, wiederhergestellt.
PostProcess:
Alle Manipulationen der Writeback-Tabelle, die an dieser Stelle vorgenommen werden, können durch ein Ablehnen der Eingabe rückgängig gemacht werden, da die Rollback-Tabelle zu diesem Zeitpunkt bereits gefüllt ist und die Log-Informationen in der Writeback-Tabelle stehen.
Abbildung 1: Writeback-Prozess
Zusätzlich Datensätze rollbackfähig bearbeiten
Aufruf der gesamten Writeback-Routine
Wird die Writeback-Routine innerhalb der eigentlichen Routine aufgerufen, sollte dies nach Möglichkeit in der PostProcess-Prozedur erfolgen. So ist sichergestellt, dass die eigentliche Eingabe ohne Probleme durchgeführt werden konnte, bevor die Parameter für den erneuten Aufruf der Routine angepasst werden. Hier müssen unweigerlich die Parameter der Dimension überschrieben werden, für die weitere Elemente im Zuge der Eingabe angepasst werden sollen.
Der Vorteil hierbei ist, dass man sich keine Gedanken mehr machen muss, ob prozessual alles korrekt ist, da auf diese Weise der Standard verwendet wird. Wichtig hierbei ist sicherzustellen, dass keine Dauerschleife geschaffen wird, in der immer wieder die Writeback-Routine aufgerufen wird. Hier können die AvoidProProcess- und AvoidPostProcess-Parameter helfen. Sie können beim erneuten Aufruf der Routine auf den Wert „1“ gesetzt werden, wodurch ein entsprechender Aufruf vermieden wird. Der Vorteil, dass der Standard verwendet wird, ist aber auch der Nachteil. Anstelle eines einfachen Inserts in die Rollback-Tabelle und eines Inserts bzw. Updates innerhalb der PostProcess-Prozedur müsste für jedes Dimensionselement, das zusätzlich manipuliert wird, die gesamte Routine aufgerufen werden. Dies kann zu Laufzeitproblemen führen.
Erstellen eigener Statements
Die hier vorgestellte Lösung des zusätzlich erstellten Statements besteht aus zwei Parts. Der erste schreibt in der PreProcess-Prozedur alle zusätzlich anzupassenden Datensätze in die Rollback-Tabelle. Der zweite Part führt in der PostProcess-Prozedur die Manipulationen der Datensätze in der Writeback-Tabelle durch, die nicht durch die eigentliche Eingabe erreicht werden.
Die im Folgenden gezeigten Skript-Ausschnitte stammen von einem fiktiven Planungsbeispiel, bei dem auf Monats-, Filial- und Produktebene die Absätze einzelner Filialen für ein Kalenderjahr geplant werden. Wird der Absatz einer Filiale verändert, verändert sich auch der Lagerbestand in der jeweiligen Filiale. Wird zum Beispiel der Absatz im Oktober für ein Produkt um 3 erhöht, muss der Lagerbestand für Oktober, November und Dezember um 3 verringert werden, da diese 3 Einheiten für den Rest des Kalenderjahres nicht mehr zur Verfügung stehen.
Da die Eingabe auf der untersten Ebene stattfindet, wird immer nur der Monat der Eingabe an die Writeback-Routine übergeben. Somit wird auch nur der Datensatz für diese Kombination aus Monat, Filiale und Produkt in der Rollback-Tabelle gesichert. Wenn aber in der PostProcess-Prozedur die Lagerbestände für November und Dezember angepasst werden und nach Abschluss der Eingabe festgestellt wird, dass man die Transaktion doch abbrechen möchte, bleiben die manipulierten Bestände für November und Dezember bestehen. Dieser Umstand kann durch folgendes Vorgehen verhindert werden:
SELECT
[MonatID]
,[PeriodenansichtID]
,[KumulationID]
,[WertartID]
,[FilialeID]
,[ProduktID]
,[Absatz]
,[Lagerbestand]
,[SourceID]
,[Locked]
,[TransactionID]
,[EntryID]
,[Deleted]
,[ZeroEntered]
,[CreationTime]
,[LastChangeTime]
,[LastChangeUser]
,@TransactionID AS LastChangeTransactionID
,[ChangeCount]
INTO #T_Rollback_Data
FROM
T_WriteBackSQL_FACT_01_Absatzplanung
WHERE
MonatID > @Periode_Periode_MemberKey
AND FilialeID = @Filiale_Filiale_MemberKey
AND ProduktID = @Produkt_Produkt_MemberKey
AND TransactionID IS NULL
Zunächst werden alle Datensätze der Writeback-Tabelle der nachfolgenden Monate für die relevante Filiale-Produkt-Kombination in eine temporäre Tabelle geschrieben. Wichtig hierbei ist, dass nur solche Datensätze weggeschrieben werden, bei denen die TransactionID den Wert NULL hat. Steht eine TransactionID im Datensatz, wurde diese innerhalb der aktuellen Transaktion bereits bearbeitet und steht somit auch in der Rollback-Tabelle. Der Monat, auf dem eingegeben wurde, wird nicht benötigt, da hier der Standardprozess für ein korrektes Rollback Sorge trägt.
MERGE T_WriteBackSQL_FACT_01_Absatzplanung_Rollback AS tgt
USING #T_Rollback_Data AS src
ON (
tgt.MonatID = src.MonatID
AND tgt.FilialeID = src.FilialeID
AND tgt.ProduktID = src.ProduktID
)
WHEN NOT MATCHED BY TARGET THEN
INSERT (
[MonatID]
,[PeriodenansichtID]
,[KumulationID]
,[WertartID]
,[FilialeID]
,[ProduktID]
,[Absatz]
,[Lagerbestand]
,[SourceID]
,[Locked]
,[TransactionID]
,[EntryID]
,[Deleted]
,[ZeroEntered]
,[CreationTime]
,[LastChangeTime]
,[LastChangeUser]
,[LastChangeTransactionID]
,[ChangeCount]
)
VALUES(
[MonatID]
,[PeriodenansichtID]
,[KumulationID]
,[WertartID]
,[FilialeID]
,[ProduktID]
,[Absatz]
,[Lagerbestand]
,[SourceID]
,[Locked]
,[TransactionID]
,[EntryID]
,[Deleted]
,[ZeroEntered]
,[CreationTime]
,[LastChangeTime]
,[LastChangeUser]
,[LastChangeTransactionID]
,[ChangeCount]
);
Anschließend werden die Datensätze aus der temporären Tabelle in die Rollback-Tabelle geschrieben. Hier wird durch die Verwendung von Merge sichergestellt, dass keine Kombination aus Monat, Filiale und Produkt doppelt in der Rollback-Tabelle steht. Wäre dies der Fall, würde es bei einem Wiederherstellen des Standes aus dieser Tabelle zu einem Fehler kommen, da diese einfach in die Writeback-Tabelle geschrieben werden würden. In dieser darf aber jede Kombination der einzelnen Dimensionselemente nur einmal aufgeführt werden.
Somit ist der erste Part auch schon abgeschlossen. Es bleibt noch zu sagen, dass alle zusätzlichen Plausibilitätsprüfungen, die im PreProcess stattfinden, vor diesem Schritt erfolgen sollten.
Anschließend kann mit dem zweiten Part die Manipulation der Writeback-Tabelle in der PostProcess-Prozedur begonnen werden.
SELECT
m.MonthID
FROM
T_DIM_01_03_Monat m
INTO #T_MergeMonths
WHERE
m.MonatID BETWEEN CONVERT(INT, @Periode_Periode_MemberKey) AND (CONVERT(INT, @Periode_Periode_MemberKey) + 11)
Im ersten Schritt der Manipulation der zusätzlichen Datensätze wird in diesem Beispiel eine temporäre Tabelle mit allen Monaten vom Monat der Eingabe bis zum Jahresende erstellt.
SELECT
[MonatID]
,[PeriodenansichtID]
,[KumulationID]
,[WertartID]
,[FilialeID]
,[ProduktID]
,[Absatz]
,ISNULL([Lagerbestand], 0) + (@MeasureValueOld - @MeasureValue)
,[SourceID]
,[Locked]
,[TransactionID]
,[EntryID]
,[Deleted]
,[ZeroEntered]
,[CreationTime]
,[LastChangeTime]
,[LastChangeUser]
,[LastChangeTransactionID]
,[ChangeCount]
INTO #T_MergeWriteback
FROM
T_WriteBackSQL_FACT_01_Absatzplanung
WHERE
MonatID >= @Periode_Periode_MemberKey -- Monat der Dateneingabe und folgende
AND FilialeID = @Filiale_Filiale_MemberKey
AND ProduktID = @Produkt_Produkt_MemberKey
UNION ALL
-- Datensätze, die noch in Writeback-Tabelle stehen
SELECT
m.[MonthID]
,1 AS PeriodenansichtID
,1 AS KumulationID
,2 AS WertartID
,@Filiale_Filiale_MemberKey
,@Produkt_Produkt_MemberKey
,NULL AS Absatz
,@MeasureValueOld - @MeasureValue AS Lagerbestand
,4 AS SourceID
,1 AS Locked
,@TransactionID AS [TransactionID]
,@EntryID AS [EntryID]
,0 AS [Deleted]
,0 AS [ZeroEntered]
,GETDATE() AS [CreationTime]
,GETDATE() AS [LastChangeTime]
,@UserName AS [LastChangeUser]
,@TransactionID AS [LastChangeTransactionID]
,1 AS [ChangeCount]
FROM
#T_MergeMonths m
WHERE
NOT EXISTS(
SELECT *
FROM
T_WriteBackSQL_FACT_01_Absatzplanung wb
WHERE
wb.MonatID = m.MonatID
AND wb.FilialeID = m.FilialeID
AND wb.ProduktID = m.ProduktID
)
Anschließend wird eine weitere temporäre Tabelle erstellt. In diese werden die Datensätze geschrieben, die sich bereits in der Writeback-Tabelle befinden, bei denen der Lagerbestand jedoch angepasst werden muss. Zusätzlich werden in diese Tabelle auch neue Datensätze geschrieben, sofern für eine Filiale-Produkt-Kombination Monate vorhanden sind, die zwischen dem Monat der Eingabe und dem Jahresende liegen und noch nicht in der Writeback-Tabelle stehen. Hierfür wird die im vorherigen Schritt erstellte temporäre Tabelle mit den relevanten Monaten verwendet. Außerdem werden für die neu erstellten Datensätze alle Logging-Informationen mit in die Tabelle geschrieben.
Für die Berechnung der Lagerbestandsveränderung können hier einfach die Parameter @MeasureValueOld und @Measurevalue voneinander subtrahiert werden.
MERGE T_WriteBackSQL_FACT_01_Absatzplanung t
USING #T_MergeWritebackFD s
ON t.MonatID = s.MonatID
AND t.FilialeID = s.FilialeID
AND t.ProduktID = s.ProduktID
WHEN MATCHED
THEN UPDATE
SET
t.Lagerbestand = s.Lagerbestand
,t.[LastChangeTime] = GETDATE()
,t.[LastChangeUser] = @UserName
,t.[LastChangeTransactionID] = @TransactionID
,t.EntryID = @EntryID
,t.Locked = 1
,t.TransactionID = @TransactionID
WHEN NOT MATCHED
THEN INSERT(
[MonatID]
,[PeriodenansichtID]
,[KumulationID]
,[WertartID]
,[FilialeID]
,[ProduktID]
,[Absatz]
,[Lagerbestand]
,[SourceID]
,[Locked]
,[TransactionID]
,[EntryID]
,[Deleted]
,[ZeroEntered]
,[CreationTime]
,[LastChangeTime]
,[LastChangeUser]
,[LastChangeTransactionID]
,[ChangeCount]
)
VALUES(
[MonatID]
,[PeriodenansichtID]
,[KumulationID]
,[WertartID]
,[FilialeID]
,[ProduktID]
,[Absatz]
,[Lagerbestand]
,[SourceID]
,[Locked]
,[TransactionID]
,[EntryID]
,[Deleted]
,[ZeroEntered]
,[CreationTime]
,[LastChangeTime]
,[LastChangeUser]
,[LastChangeTransactionID]
,[ChangeCount]
);
Abschließend werden die bereits in der Writeback-Tabelle vorhandenen Datensätze aktualisiert und die Logging-Informationen für diese anpasst bzw. die neuen Datensätze in die Writeback-Tabelle geschrieben. Hierbei wird wieder eine Merge verwendet, da so sichergestellt wird, dass definitiv keine zwei Datensätze mit den gleichen Dimensionselementen in der Writeback-Tabelle stehen.
Auf diese Weise kann mit relativ wenig Aufwand die bereits vorhandene Rollback-Logik verwendet werden, sodass das Zurückrollen des vorherigen Standes ohne weitere Anpassungen funktioniert und bei einer Bestätigung der Eingabe der komplette Inhalt der Rollback-Tabelle verworfen wird.
Der Nachteil dieser Lösung ist der Aufwand, der mit der Einrichtung verbunden ist. Auch die Wartbarkeit und zusätzlichen Stellen bei der Abbildung weiterer Logiken, müssen berücksichtigt werden. Jedoch ist das Prozedere selber nicht sonderlich kompliziert und wenn diese Lösung einmal korrekt implementiert ist, ist sie sehr stabil. Auch ist die Performance dieser Lösung besser, da bei dem aktuellen Beispiel für jeden zusätzlichen Monat die gesamte Routine erneut aufgerufen werden würde. Außerdem sind hier mehr zusätzliche Freiheiten für projektspezifische Anpassungen gegeben.
Abschließend ist noch zu erwähnen, dass die vorgestellte Lösung sowohl für die Hybridplanung als auch für die Delta-Hybridplanung verwendet werden kann. Im Falle der Delta-Hybridplanung muss lediglich die Delta-Tabelle verwendet werden, sodass immer die Tabelle, die als ROLAP-Partition angebunden ist, die ist, in der die Manipulationen stattfinden.
Fazit
Zusammenfassend ist zu sagen, dass es immer von den Anforderungen des Projekts abhängt, welcher Weg gewählt wird. Das erneute Aufrufen der Routine ist definitiv die einfachere und sichere Lösung, jedoch auch die unflexiblere und im Zweifel auch die mit der schlechteren Performance. Die Lösung mit dem zusätzlich erstellten Prozess ist gerade, wenn mehrere Datensätze angepasst werden müssen, deutlich flexibler und wenn man das vorgestellte Muster verwendet auch übersichtlich. Die Komplexität kommt hier durch die zusätzlichen Geschäftslogiken, die abgebildet werden sollen. Diese müssen aber für jede Lösung implementiert werden und dürfen deshalb nicht für die Entscheidung für oder wider eine der vorgestellten Lösungen beeinflussen. Lediglich die Wartbarkeit muss im Auge behalten werden und man sollte vorab immer überlegen, welche Fälle überhaupt möglich sind bzw. erlaubt sein dürfen.








Kommentare
Sie müssten eingeloggt sein um Kommentare zu posten..